自然水体的氨氮过量,将会导致水体出现富营养现象,降低水体观赏价值,且被氧生成的硝酸盐
和亚硝酸盐还会影响水生生物与人类健康。对于废水的氨氮超标去除,近几十年来也展开了较多的研
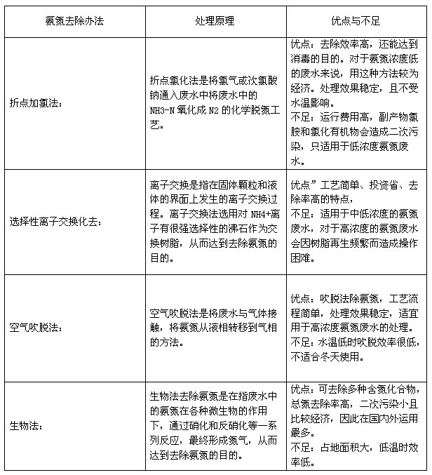
究。目前,较实用的办法有的方法有折点加氯法、选择性离子交换法、吹脱法、生物法等。
氨氮去除办法的处理原理以及优缺点分析:

利用折点加氯法、选择性离子交换法、空气吹脱法、生物法等处理工艺处理氨氮废水过程,有时因为
温度等因素的影响,废水的氨氮不能达标排放,这时需要辅助功能性学处理药剂处理。利用学处
理药剂处理方法:根据废水氨氮的浓度情况,适当在处理工艺后端投加氨氮处理药剂处理(投加过程
需要搅拌或曝气)。
如需了解更多氨氮去除方法的技术、成本问题,请点击右边在线咨询或扫一扫“利来老牌国际官网环保”微信号或拨
打咨询热线4008-365-068。
SXP废水消泡剂是强抑泡能力的聚醚和疏水性强、破泡迅速的有机硅油为主要成分研发的一种新型消泡剂,它同时兼具有抑泡和消泡的功能,分散迅速、速消泡、抑泡功持久。不溶于水,,不会对水造成二次污染。
COD降解剂集合了氧化、反应沉降、吸附等处理技术,能将污水的COD等污染物从水体快速去除,只需2-3分钟左右反应时间,是COD超标的废水处理药剂。
利来老牌国际官网环保研发的生物除臭剂是由有益活性菌群以及代谢产物组成,其通过微生物自身生长代谢及其代谢产物对恶臭气体中的NH3(氨气)、H2S(硫化氢)、CH4S(甲硫醇)及其他臭味分进行快速捕捉和吸附分解,将其降解为H2O、CO2等无臭无毒物质或自身生长的营养物质。
利来老牌国际官网环保氨氮去除剂是一种专门为解决水氨氮难去除而研发的药剂。反应速度快,只需6分钟,去除率达96%以上;适用于电镀、线路板、制药、电器、化工、造纸、食品等行业污水氨氮超标治理.
垃圾焚烧飞灰固重金属螯合剂是专门用于处理垃圾焚烧产生的飞灰的重金属。是一种有机接枝的分子螯合剂。经过分子结构层面的系统设计,能够组合形成更复杂的架桥结构,分子极性增加、重金属离子的作用力提,因而具有更强的重金属螯合能力,在处理垃圾焚烧产生的飞灰重金属时能够有力地螯合。
聚合硫酸铁是一种新型的无机分子絮凝剂,是铁盐混凝剂的主导产品,它以优异的混凝果,低廉的使用成本,广泛应用于水处理的各个领域,尤其是对低温、低浊水的处理果好,使之在北方地区冬季使用更为普遍。